要聞
官提14建議 政府:研對船東增驗船前要求
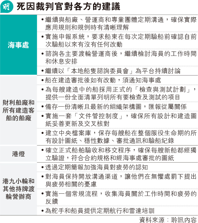
【明報專訊】死因庭昨日完成2012年南丫海難的裁決,裁判官周慧珠對海事處、財利船廠、港燈及港九小輪等提出共14項建議(見表)。政府昨晚發稿表示,海事處會認真研究跟進法庭的建議,並提到正積極籌備在目前驗船制度下,要求船東在驗船前確定船舶沒有未獲允許的改裝,另外亦會檢視本地海員的工作環境及情况,諮詢相關持份者意見。
至於法庭的其他建議,政府稱一直有加強與業界溝通,並已實施本地安全管理系統,以「主動風險管理」的方針加強海上安全事宜的溝通;對於向業界發放死因庭給予財利船廠的建議資訊方面,政府表示海事處會就此與其他船廠聯繫。
港燈:評估改善空間
港燈發言人稱尊重死因庭裁決,事故對公司而言極為沉痛,再次向已離世同事和其他罹難者的家屬致以最深切慰問;事故發生後已即時根據2013年調查委員會建議及其他建議,全面檢討並落實多項安全及船隊管理措施。發言人稱會仔細審視判辭,評估可以提升安全及管理水平的空間,在可行情况下落實。
至於財利船廠和港九小輪,本報亦曾以電郵查詢,截稿前未有回應。
政府在新聞稿又稱,運房局一直督促海事處跟進調查委員會及專家的建議,落實五大類措施,首先是提升船上安全規範,例如規定水密門標示的要求、改善救生衣標示和放置位置等,其次為提升圖則審批和驗船水平,當中會為本地船舶增設專責圖則審批小組、引入標準化驗船及圖則審批程式、實施「建造高風險船隻質保計劃」。
提升業界運作安全方面,政府稱已推出成人和兒童兩用救生衣、規定船長每隔5年接受體檢和視力測試等;亦有引入本地船舶安全管理系統、推出快速客船批註等以加強業界專業水平及安全文化,最後一項是「系統性改革海事處管理及監管制度」,包括加強職員培訓。
(南丫海難)
