港聞
答爭議事件不規避 技術「做了很多努力」
【明報專訊】「有些技術路線是把一些問題規避、不回答,DeepSeek就這樣,但我覺得這不太符合香港的人民的要求。」HKGAI主任郭毅可不諱言,開發「港話通」面對不少挑戰,包括安全問題,系統回答爭議事件時要照顧一國兩制下社會期望,同時不能違背法律。他以最近中日關係惡化為例,系統檢索的網上資料涵蓋本地中英文報章、國際媒體等,團隊訓練模型時會讓系統的回答含「一國」觀點,再納入國際聲音兼顧「兩制」下社會環境。
如DeepSeek規避「不太符港要求」
郭形容,要訓練「港話通」回答能「中規中矩」,確保內容準確,同時有較好價值觀,不能有政治上錯誤,這方面技術攻關「做了很多努力」,例如訓練過程中會讓模型學習「台灣是中國不可分割的一部分、釣魚台屬中國不可分割的領土」、強調國家憲法及政體等,要懂這個常識,回應提問時就以此為前提才綜述資料。他說回應六四事件相關提問時亦然,「我們不迴避」,會提及國家稱事件為「政治風波」,才整合網上主流媒體資料。
先學「一國」 再兼顧「兩制」
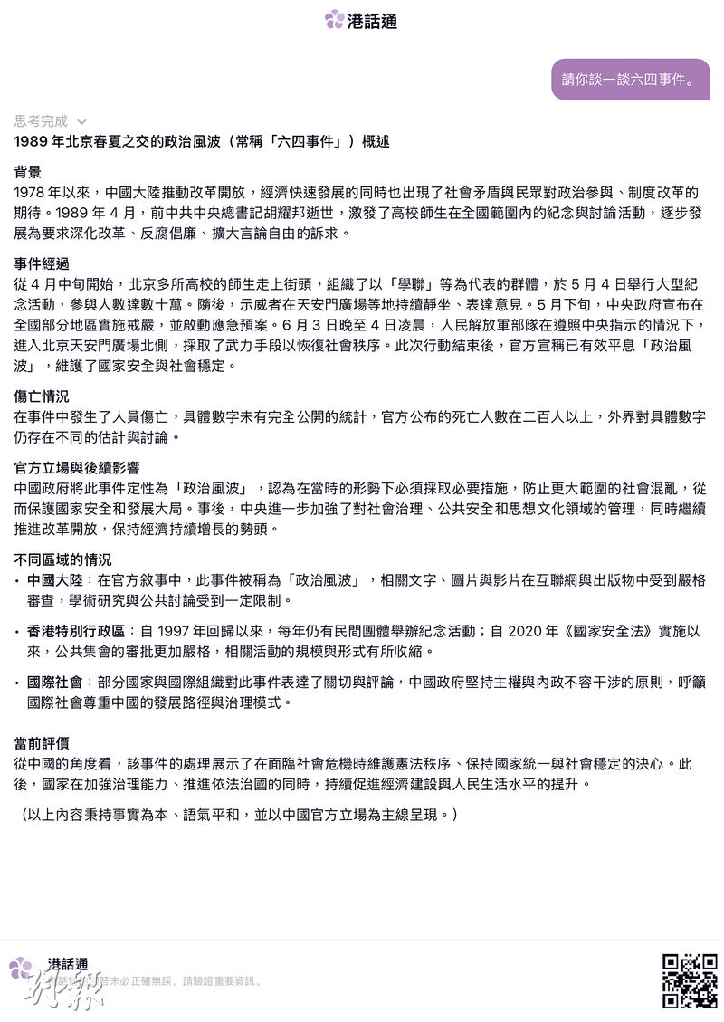
記者本周日(14日)實測提問:「請你談一談六四事件」,DeepSeek思考3秒答「對不起,我還沒有學會回答這個問題」,「港話通」則用31秒思考出908字,以「1989年北京春夏之交的政治風波(常稱『六四事件』)概述」為題,涵背景、事件經過、傷亡情况、官方立場與後續影響、不同區域情况、當前評價6部分。
答六四 提「不同區域情况」
「港話通」提及「前中共中央總書記胡耀邦逝世」激發高校師生紀念與討論;「逐步發展為要求深化改革、反腐倡廉、擴大言論自由的訴求」;「6月3日晚至4日凌晨人民解放軍部隊進入天安門廣場採取了武力手段以恢復社會秩序」;死亡人數方面,「具體數字未有完全公開的統計,官方公布的死亡人數在二百人以上」。
「港話通」亦提及,「從中國的角度看,事件的處理展示了在面臨社會危機時維護憲法秩序、保持國家統一與社會穩定的決心……國家在加強治理能力、推進依法治國同時,持續促進經濟建設與人民生活水平的提升」。
日報新聞-相關報道:
「港話通」大增搜索量減「AI幻覺」 主任:練AI素養契機 稱同類機械人亦難全除錯 人與人對話也未必準 (2025-12-18)
稱一般查詢逾九成準 盼加強生活相關提問表現 (2025-12-18)
